Linear Regression in Machine Learning

In statistics, linear regression is an approach to modeling the linear relationship between y and x.

Regression is a method used to determine the relationship between one variable (y) and other variables (x).

In statistics, linear regression is an approach to modeling the linear relationship between y and x.

In Machine Learning, linear regression is a supervised Machine Learning algorithm.

Scatter plot

This is a scatter plot (from the previous article):

 

Picture 1 of Linear Regression in Machine Learning

 

For example:

const xArray = [50,60,70,80,90,100,110,120,130,140,150]; const yArray = [7,8,8,9,9,9,10,11,14,14,15]; // Define Data const data = [{ x:xArray, y:yArray, mode: "markers" }]; // Define Layout const layout = { xaxis: {range: [40, 160], title: "Square Meters"}, yaxis: {range: [5, 16], title: "Price in Millions"}, title: "House Prices vs. Size" }; Plotly.newPlot("myPlot", data, layout);

Predict the value

Given the scattered data above, how can we predict future prices?

  1. Use hand-drawn linear graphs.
  2. Modeling linear relationships
  3. Linear regression modeling

Linear graph

This is a linear price prediction graph based on the lowest and highest prices:

Picture 2 of Linear Regression in Machine Learning

 

For example:

const xArray = [50,60,70,80,90,100,110,120,130,140,150]; const yArray = [7,8,8,9,9,9,9,10,11,14,14,15]; const data = [ {x:xArray, y:yArray, mode:"markers"}, {x:[50,150], y:[7,15], mode:"line"} ]; const layout = { xaxis: {range: [40, 160], title: "Square Meters"}, yaxis: {range: [5, 16], title: "Price in Millions"}, title: "House Prices vs. Size" }; Plotly.newPlot("myPlot", data, layout);

From the previous chapter

A linear graph can be written as y = ax + b

In there:

  1. y is the price we want to predict.
  2. a is the slope of the line
  3. x are the input values
  4. b is the point where it intersects the y-axis.

Linear relationship

This model predicts price by using the linear relationship between price and size:

Picture 3 of Linear Regression in Machine Learning

 

For example:

const xArray = [50,60,70,80,90,100,110,120,130,140,150]; const yArray = [7,8,8,9,9,9,10,11,14,14,15]; // Calculate Slope let xSum = xArray.reduce(function(a, b){return a + b;}, 0); let ySum = yArray.reduce(function(a, b){return a + b;}, 0); let slope = ySum / xSum; // Generate values const xValues = []; const yValues = []; for (let x = 50; x <= 150; x += 1) { xValues.push(x); yValues.push(x * slope); }

In the example above, the slope coefficient is the calculated average value and the intercept is 0.

Using linear regression function

This model predicts prices using a linear regression function:

Picture 4 of Linear Regression in Machine Learning

For example:

const xArray = [50,60,70,80,90,100,110,120,130,140,150]; const yArray = [7,8,8,9,9,9,10,11,14,14,15]; // Calculate Sums let xSum=0, ySum=0 , xxSum=0, xySum=0; let count = xArray.length; for (let i = 0, len = count; i < count; i++) { xSum += xArray[i]; ySum += yArray[i]; xxSum += xArray[i] * xArray[i]; xySum += xArray[i] * yArray[i]; } // Calculate slope and intercept let slope = (count * xySum - xSum * ySum) / (count * xxSum - xSum * xSum); let intercept = (ySum / count) - (slope * xSum) / count; // Generate values const xValues = []; const yValues = []; for (let x = 50; x <= 150; x += 1) { xValues.push(x); yValues.push(x * slope + intercept); }

 

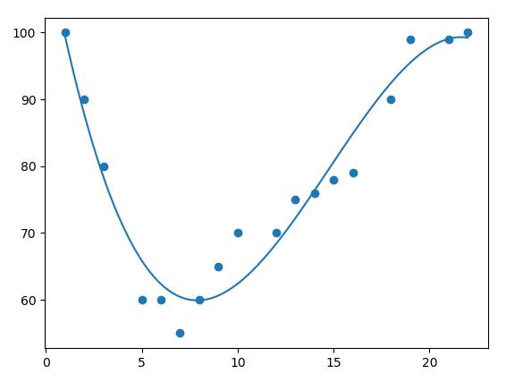
Polynomial Regression

If the data points are scattered and do not fit linear regression (a straight line passing through the points), the data may fit polynomial regression.

Polynomial regression, like linear regression, uses the relationship between the variables x and y to find the best way to draw a straight line through the data points.

Picture 5 of Linear Regression in Machine Learning

You've just finished reading the article "Linear Regression in Machine Learning" edited by the TipsMake team. You can save linear-regression-in-ythqg.pdf to your computer here to read later or print it out. We hope this article has provided you with many useful tech tips and tricks. You can search for similar articles on tips and guides. Thank you for reading and for following us regularly.

« PREV : The difference...
Learn about Google... : NEXT »