The world of microbes shimmering and fantasy on your teeth

Human mouth is the place that contains the most bacteria, especially in plaque. They are always obsessions for each person. But the beautiful close-up photos below will surprise you and have a new perspective on the world of bacteria on your teeth.

Human mouth is the place that contains the most bacteria, especially in plaque. They are always obsessions for each person. But the beautiful close-up photos below will surprise you and have a new perspective on the world of bacteria on your teeth.

Picture 1 of The world of microbes shimmering and fantasy on your teeth
Few people can know or see that the bacterial world on this plaque creates extremely beautiful layers of flowers.

Picture 2 of The world of microbes shimmering and fantasy on your teeth
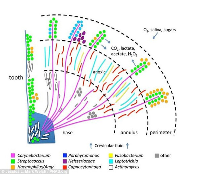
These are two bacteria plaque Corynebacterium (pink), Methacrylate (yellow), they work vigorously, nesting layers on each other.

Picture 3 of The world of microbes shimmering and fantasy on your teeth
To get these photos, 22 healthy people had to stop brushing their teeth for 12 to 14 hours to create a favorable environment to help bacteria grow most and be more easily identifiable.

Picture 4 of The world of microbes shimmering and fantasy on your teeth
96% of the bacteria concentrate on the plaque in the teeth.

Picture 5 of The world of microbes shimmering and fantasy on your teeth
This is Corynebacterium coccidiosis in the stage of tiny green corn cell restructuring and charming pink bio-fiber fibers.

Picture 6 of The world of microbes shimmering and fantasy on your teeth
Streptococcus mainly absorbs sugars and oxygen in the oral cavity to synthesize and release Co2.

Picture 7 of The world of microbes shimmering and fantasy on your teeth

Picture 8 of The world of microbes shimmering and fantasy on your teeth
The colorful world is created by a dispersed, spreading forest of Corynebacterium and Streptococcus.

Picture 9 of The world of microbes shimmering and fantasy on your teeth
A group of cauliflower bacteria cells including Lautropia, Streptococcus, Haemophilus / Aggregatibacter, and Veillonella.

You've just finished reading the article "The world of microbes shimmering and fantasy on your teeth" edited by the TipsMake team. You can save the-world-of-microbes-shimmering-and-fantasy-on-your-teeth.pdf to your computer here to read later or print it out. We hope this article has provided you with many useful tech tips and tricks. You can search for similar articles on tips and guides. Thank you for reading and for following us regularly.

« PREV : Shivered 5...
10 classic... : NEXT »